更多
学会介绍
学会工作
通知公告
学会动态
会员专区
会员管理
政策法规
园林百科
学会记事
学术研究
信用档案
内蒙古风景园林学会
首页
学会介绍
学会工作
通知公告
学会动态
会员专区
会员管理
政策法规
园林百科
学会记事
学术研究
信用档案
内蒙古风景园林学会
学会介绍
学会工作
通知公告
学会动态
会员专区
会员管理
政策法规
园林百科
学会记事
学术研究
信用档案
内蒙古风景园林学会
联系我们
欢迎咨询洽谈合作
深入的了解,有利于为您提供更优质的服务
电话:13848068809
邮箱:cxd068809@163.com
地址:内蒙古自治区赤峰市松山区中昊大厦8楼
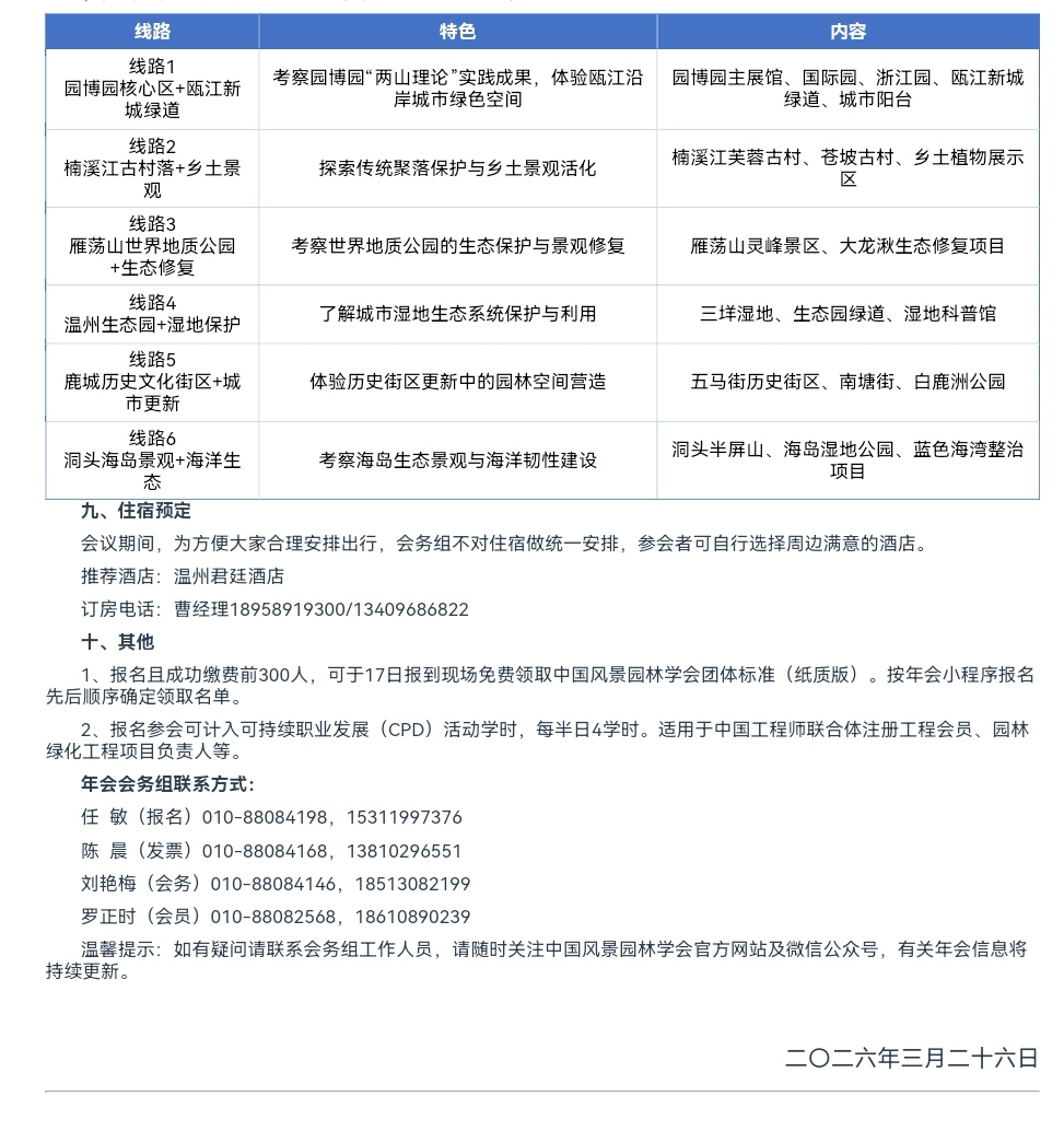
转发《关于举办十六届中国风景园林学会年会的通知(第二轮)》的通知
发布日期:2026-04-03     浏览次数:54
地址:赤峰市松山区中昊大厦A座815
电话:13848068809
邮编:024005
版权所有 赤峰风景园林学会 © www.cffjylxh.com 蒙ICP备20001069号